脑电分析之参考电极选择
将参考电极放在什么位置,才能将才考电极的活性降到最低,获得最真实的基线(近似于零电位的)信号呢?
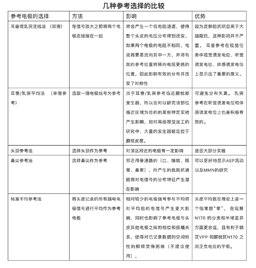
一般情况下,参考电极的选择可以是双侧乳突(连线)平均、耳垂(连线)平均、前额中心电极、鼻尖、下颚、非头部的胸椎、踝关节和膝盖等等,也可以将所有头皮脑电极位置记录的电压的平均值作为参考,即平均参考(average reference)。虽然对参考电极位置的争论是纯方法学的,但它也具有非常重要的理论意义。实际上,由于不同的参考位置会对数据记录产生不同的影响,在同一实验程序采用不同的参考位置将会产生不同的实验结果。以鼻尖参考得到的面孔刺激诱发的颞枕区分布的N170显著高于双侧乳突平均参考的N170,而(Vertex Positive Potential,VPP)则表现为后者更为显著。由于高级视觉加工(如面孔)往往在枕—颞皮层,以鼻尖作为参考电极比乳突更有利于观察该区域的认知加工机制。
基于对参考电极的位置、方向与偶极子发生器位置之间的复杂关系及电信号通过头骨的传播特性的考虑,Katznelson(1981)认为解决参考电极的最好方式就是对所报告的每一组数据都使用两种或两种以上的参考电极模式,并从中确定结果上的相同点,然后进行分析,得出相对可靠的结论。但是,这种方法并未得到广泛使用。
目前,较为常用的头部参考是耳垂或双侧乳头的连线或平均及全脑平均,相对较少使用的是鼻尖和下颚参考。
耳垂或乳突的连线或平均作为参考是将两个电极的连线或平均作为一个参考信号,这种方法在EEG/ERP的研究中(尤其是视觉和听觉诱发电位的研究)被广泛地使用。在这一方法中,耳垂或乳突电极的放置位置相同,即每个参考电极都放置于一侧耳垂或耳后的乳突上。然而,在信号放大之前将两个电极连线接在一起,理论上是强行将两个信号相等对待。这一缺陷将会产生一个低电阻通道,使得整个头皮的电压分布得到改变。因为如果两个电极的电阻不相同,电流将更易流向其中一方,并将有效的参考位置转移向电阻更低的位置,因此影响有效的分布并改变了对称性。实际上,因为皮肤阻抗明显高于大脑阻抗,这种影响并不严重。
相比较而言,选取两个电极信号的平均数,被认为是比连线法更好的方法,它可避免分布失真。但是,耳垂/乳突平均参考也有其自身缺陷。Goldman (1950) and Katznelson(1981) 研究发现,耳垂/乳突平均参考将临近脑区的活动作为了基线。由于耳垂/乳突参考临近颞枕部发生器,所以会对以研究该部位临近区域为目的的某些特定实验产生影响,如对高级视觉加工的研究中,大量的发生器被定位于颞枕皮层。当然,在不同的实验设计中,耳垂/乳突参考是积极有效的。耳垂参考在视觉任务中视觉诱发电位、听觉诱发电位、体感诱发电位上显示出了重要的意义。同样,乳突参考在听觉诱发电位和体感诱发电位上也是积极有效的。但是,乳突/耳垂平均并不是评估半球形差异的最好选择,因为它可能降低半球形差异。
标准平均参考近年来被推荐作为进行头皮电生理研究的指导方针。它是将头皮记录的所有脑电电极信号进行平均作为参考电极,其理论依据是头皮平均数是一个恒常数“零”。但是,无论多精确的平均参考也只是一个理论上接近的零点,且依赖于传感器的数量和位置。从前额或前部信号取得精确的采样是相对困难的,因为大脑并不是一个真正的球体,所以在大脑上的电极排列也并不能像在球体上一样完全合适。因此,任何平均都必然更有利于中央和后部、侧部和背部位置。此外,相对较少的电极信号参与平均将对平均后的电信号产生更大影响,同时也影响了参考电极与头皮其他电极之间的相位和振幅关系,使得对已记录数据的空间特性的解释变得困难。该影响可通过增加足够大的电极采样来改善,如至少20个电极。另有研究者对平均参考提出批评,因为平均参考法可能会产生“ghost potentials”(Desmedt et al., 1990)。事实上,真正意义上的中性电位点的缺乏同样表现在其他参考电极中,但这对平均参考的影响在电极排列疏松并集中在某些孤立区域时尤其显著。
其他头部参考的使用相对较少,且实验环境需要得到一定的控制,如鼻尖记录可以更好地显示AEP活动以及MMN的研究,而下额参考在视觉任务中被认为是可行的。然而,这些参考类型都是邻近颅骨通路的(口、喉咙、眼窝、鼻窦),在使用时需要注意,因为所产生的低阻抗通路将对电信号的分布特征产生潜在影响。
总之,没有对所有实验环境都适用的完美的参考电极位置。因为不同的实验室偏爱不同的参考电极位置,且相关的神经系统发生器的位置也仍旧未知,所以了解如何选择参考电极位置及不同的参考会对数据产生何种影响是非常重要的,其核心在于了解如何根据所选的不同的参考位置来解释数据结果。

参考点和接地点
我们所知道,目前,我们所探测的脑电信号是由我们人体自发脑电产生的,所以要记录下来,那就是测量我们头皮上的电压。(电压是推动电荷定向移动形成电流的原因。电流之所以能够在导线中流动,也是因为在电流中有着高电势和低电势之间的差别。这种差别叫电势差,也叫电压。换句话说。在电路中,任意两点之间的电位差称为这两点的电压。通常用字母V代表电压。—摘自百度),通过上面的释义,我们就能知道要记录到我们头皮上的电压,除了贴在大脑部位的单个电极外,就应该还有一个参考电极。在我们日常的电子电路中,我们通常会选择大地作为参考,所以,它记录的电压就是其两者的电压差。当然,在我们的脑电设备中也可以以大地作为参考点,但是,这样记录下来的脑电信号则是由我们的头皮上信号和大地的差值,这里面就记录到了由我们身体的其它部位产生的电位信号,这样一来就不能说是测量的大脑产生的电压信号,更严重的接上市电的设备,因为与大地相连,还有可能产生触电的危险,所以为了避免上述情况,市场上厂商就在放大器电路上建立了一个虚拟地电极,但是建立的虚拟地电极也不是绝对的零电位点,在测量信号时,这个虚拟的地电极也会产生信号,这个信号就是影响到测量的数据。所以为了更精确采集到数据,于是就引用的另一个电极做为参考点。所以,现在市场上的脑电放大器均是采用的差动放大器。不知道你有没有明白,我们就通过数学公式进行线性的变换就知道,假设GND的电压A,ref的电压B,单个电极的电压C,所以我们在记录的数据就应该是,(C-A)-(B-A)= C-B ,所以我们其实记录的数据时测量的单个电极与参考电极的差值。这样我们就消除了GND电极带来的信号干扰。所以目前说的最多的就是ref参考点的选取。在不同实验中,参考点ref的选取位置也是会对你的实验有一定的影响。 
BP脑电系统参考电极的转换
现有电极帽都是以头顶或鼻尖做为参考电极,而实际分析ERP波形时,大部分都是根据双侧乳突TP9,TP10(BP的电极帽TP9相当于A1,TP10相当A2)作为参考电极,所以根据实际需要进行更换参考电极。
在“Transformations”下拉菜单“Channel Preprocessing” 中选择“New Reference”,按以下弹出窗口操作:
若选择复选框,则会将原始参考电极一起做平均,一般为不选。 
选择要做重参考的电极,若选择复选框,将保留没有做参考的电极点。 
提示是否进行新命名,一般不进行,最后点击完成。 
Neuroscan中curry软件

eeglab分析软件重参考
在eeglab分析软件中,也是同样操作方便。首先打开eeglab,导入数据,导入channel locations,然后在Tools下拉菜单中选择Re-reference,就会弹出界面
谢谢大家观看,如有帮助,来个喜欢或者关注吧!
本文作者:Chen Rui
知乎地址 : 知乎专栏
B站地址 : B站主页
公众号:大脑技术 CSDN地址 : csdn主页
最后更新于
这有帮助吗?